亚洲无码
X
亚洲无码
亚洲无码概况
亚洲无码简介
历史沿革
领导团队
系所中心
职能部门
委员会
联系我们
亚洲无码中心
亚洲无码新闻
亚洲无码公告
视频动态
学科师资
学科概况
专任教师
硕博导师
优秀团队
教师风采
师资招聘
本科培养
教学动态
招生简章
专业介绍
教学成果
规章制度
合作办学
硕博培养
博士项目
学术硕士
MBA
会计专硕
物流专硕
科学研究
科研动态
学术交流
科研平台
社会服务
科研成果
党建工作
党建动态
组织建设
制度建设
党校建设
工会活动
学生工作
学工动态
组织建设
思想引领
管理服务
实践育人
创新创业
考研就业
规章制度
课程思政
中心简介
政策文件
工作动态
成果展示
他山之石
亚洲无码中心
亚洲无码新闻
亚洲无码公告
视频动态
亚洲无码
>
亚洲无码中心
>
亚洲无码公告
> 正文
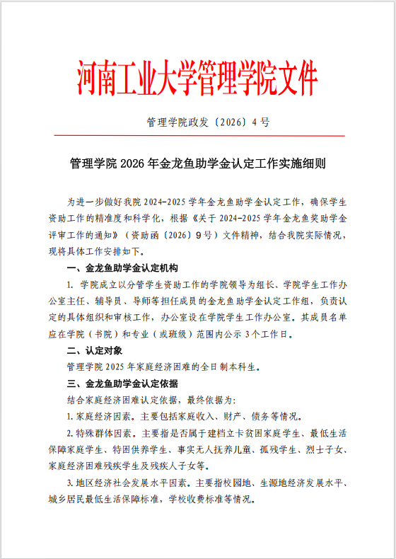
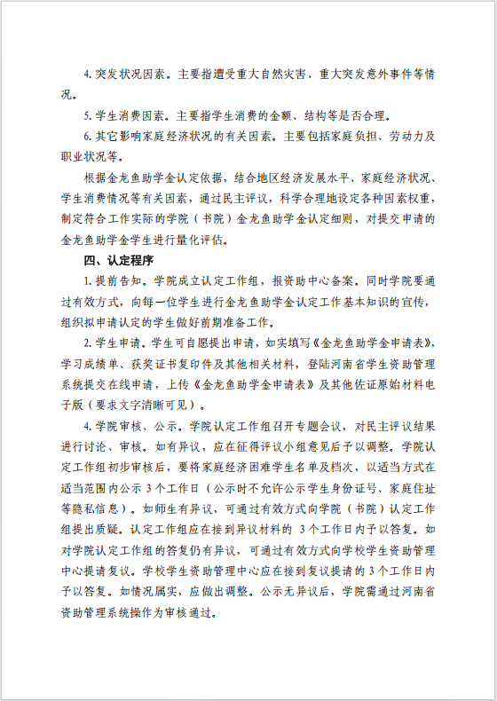
亚洲无码 2026年金龙鱼助学金认定工作实施细则
来源:
时间:26-04-08 08:54:56
浏览:
上一篇:亚洲无码 2026年硕士研究生招生调剂复试名单公示
下一篇:亚洲无码 2026年硕士研究生招生调剂复试工作实施细则